TOP
彰化縣物業環境管理職業工會
入會資格
會員福利
最新消息
入會辦法
投保薪資
福利專案
表單下載
洽詢資訊
彰化縣物業環境管理職業工會
選單
入會資格
會員福利
最新消息
入會辦法
投保薪資
福利專案
表單下載
洽詢資訊
選單
入會資格
會員福利
最新消息
入會辦法
投保薪資
福利專案
表單下載
洽詢資訊
最新消息
▲
TOP
2024-02-23 10:47
回上一頁
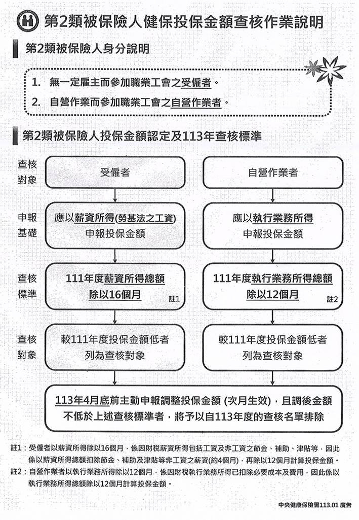
【轉知健保資訊】第二類被保險人(工會會員)健保投保金額須知/查核作業說明
更多最新資訊
3/13(五)上午9點-12點本會暫停服務
勞動部因應美國關稅我國出口供應鏈支持方案
114年度彰化縣公寓大廈法令說明會
114年度彰化縣公寓大廈優良社區評選培力營活動
113年度勞動部及財團法人職業災害預防及重建中心辦理勞動法令研習課程
彰化柏力力籃球隊超級籃球聯賽(SBL)於3/8-4/7在彰化縣立體育館舉行主場週比賽
【轉知健保資訊】第二類被保險人(工會會員)健保投保金額須知/查核作業說明
113 年 01 月 01 日 起勞健保最低投保薪資調整為 27,470 元。
彰化縣六層以上未達八層之H-2(住宿類)組別建築物,自114年1月1日起納入應辦理建築物公共安全檢查簽證及申報範圍
【物業管理專業人才培訓班240小時 】~10/16截止報名~
2023年05月19日(五),本會舉辦【模範勞工表揚大會】,上午8:30~下午3:00暫停服務。
勞健保局公告自 112 年 01 月 01 日起勞健保最低投保薪資調整為 26,400 元。
彰化縣政府勞動法令免費諮詢服務
行政院:19項新制元旦上路
立法院三讀通過《勞工職業災害保險及保護法》
立法院三讀通過,勞工保險年金及一次金給付均可存入指定專戶,提供勞工更多元的保護管道。